時間: 2018-11-16 瀏覽人數: 2
一、項目背景——一家只做國標的管道企業

金牛管業工業園
武漢金牛管業,非常優秀的塑料管道制造及營銷企業。金牛公司從創業至今,堅持以質量取勝,目前是業界唯一一家只做國標的管道企業。短短十五年內就實現從0到30億的飛躍性成長,創造業界奇跡,牛氣沖天!
二、市場認知——大市場、大變革、大機會
項目啟動后,南方略項目組老師帶著問題,帶著思考,通過為期一個月的公司內部診斷及外部市場調研。對塑料管道行業做了深度的調研和分析:
●大行業:大品類、大產量、大應用、大競爭、大整合、大機會。
●大趨勢:大品牌、大市場、大系統、大服務、大客戶、大智能。
●大進化:產品大進化、營銷大進化、渠道大進化、人員大進化。
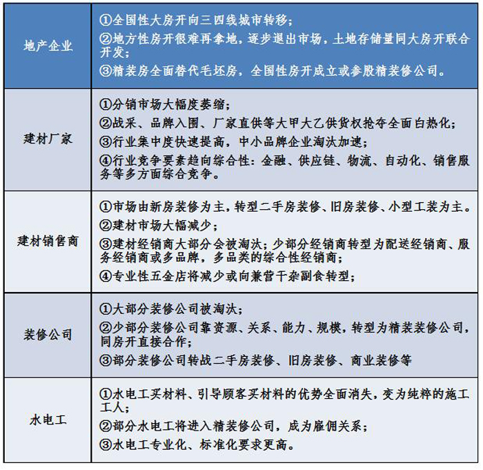
同時,項目組老師通過市場訪談和政策研究發現:2002年,建設部頒布《商品住宅裝修一次到位實施細則》;2014年開始各省結合自身情況,紛紛提出地方政策;目前已有14個省市出臺精裝修政策,預計2020年將達到25個省市。隨著地方精裝修政策推行速度,相關分析預計:未來5年內50%以上中小家裝企業將不復存在,中國52萬家材料生產企業,在去產能的大浪潮中也將全面優勝劣汰。
行業將怎么變?經銷商很擔憂,裝修商很著急,建材市場在轉型!對此,南方略項目組老師通過大量的訪談和研討得出:
精裝修影響最大的是分銷市場。精裝房市場操作是大甲大乙,工程市場玩法。傳統分銷市場將局限于舊房裝修、商業裝修、農村房屋裝修。分銷市場容量將大幅度萎縮。這對偉星、日豐、金牛等分銷品牌,無疑是重大的歷史轉折點。因此,從行業長遠上看:分銷不在分銷,分銷在大房開,大房開在工程。對于以分銷市場起家的金牛而言,工程業務轉型升級對金牛生存和發展,意義至關重大!
三、分銷突破——全面打通渠道、零售、服務、水電工、裝修公司,形成競爭力合力。
分銷是金牛當前的金牛業務,無論行業未來如何變化,當下做出如何戰略舉措,首先要穩住產糧區。
▲第一步:項目組首先梳理塑料管道分銷市場業務鏈圖:
圖表:塑料管道分銷市場業務鏈圖
▲第二步:根據業務鏈圖梳理相關利益者在分銷市場的價值與作用。
水工爭奪白熱化、小區大戰百刃化、裝修公司搶占門檻化。南方略發現分銷市場渠道下游的三大制勝關鍵:水電工、新小區、裝修公司。
▲第三步,基于上述關鍵點的分析,南方略提出“三轉型、三聚焦、三優化”的分銷營銷策略:
①三轉型:渠道轉型、模式轉型、組織轉型
②三聚焦:聚焦水工、聚焦裝修、聚焦小區
③三優化:優化產品、優化價格、優化品牌
▲第四步,分銷市場五大舉措:
◆舉措一:組織突破。成立分銷事業部和工程事業部,專人專事,資源獨立、管理獨立、核算獨立。
①化大區為省區,打破大區管理模式,強化省區管理結構,億元級省區歸事業部直管,不足億元級的省區合并為大區。
②強化策劃部功能,將策劃部改名為品牌部,強化品牌職能與定位,建立依靠品牌驅動的分銷市場營銷模式。
③組建服務部,將服務體系管理專業化、標準化、流程化、系統化、規范化。
◆舉措二:渠道突破。設置五大前進倉,成立五個銷售分公司。倉儲配送更靈活,更具市場競爭力;分公司負責人有更多的決策權,靈活應對對手的變化;同時解決了經銷商忠誠度、執行力、老齡化、廠家不能掌握市場資源等問題。
在分公司舉措的背后需要配套:渠道扁平化策略,變二級為一級;終端體驗化策略,幫助品牌升級;核心零售商扶持策略,快速穩定市場等。
◆舉措三:服務突破:幫助經銷商成立水電服務公司。水工股東化、水工員工化。平臺具備俱樂部、技術培訓、水工基金、家庭福利、法律維權及保險等六大功能。并創建和培訓服務標準,提升水工的市場競爭力。
①共建服務平臺:解決水電工無組織歸屬感、技術不標準、形象不職業、業務不穩定等核心問題。
②構建服務體系:打造“急救服務+主動服務+增值服務”的3+服務模式。
③發布服務標準:施工管理標準化、施工流程標準化、施工工藝標準化、作業形象標準化、打壓服務標準化。
④打造服務品牌:對各平臺服務品牌統一價值體系、統一廣告語、統一VI形象、統一管理、統一推廣,創建金牛服務品牌。
◆舉措四:家裝突破。公司做全國性裝修公司;聯合經銷商做區域龍頭裝修公司;經銷商做中小裝修公司。梳理裝修公司開發流程:
并配套:家裝市場的團隊策略、政策機制、服務策略、產品策略、價格策略。
◆舉措五:終端突破。體驗式銷售精益化管理。金牛終端運作思路:
①有效覆蓋:合理的終端布局,才能保證有效覆蓋。
②秩序管理:合理布局,產品區隔,適度交叉滲透。
③掌控核心:掌控核心終端,尤其是功能服務型終端。
④深化客情:爭取主推、專銷,快速信息反饋
⑤協同推廣:尋求終端協助,服務方案支持
⑥品牌提升:宣傳創新做廣度(知名度)、業主口碑作深度(美譽度)
打造金牛終端運作體系:
四、工程突破——系統規劃、夯實基礎、從新起航、飛得更高
從金牛2016年銷售數據看,工程及市政的銷售貢獻僅25.7%,金牛工程業務還很薄弱。工程業務未來是行業的唯一主流市場,各分銷品牌都在戰略性重視工程業務,是大勢所趨。金牛工程業務完全依靠經銷商,不掌握銷售資源,不熟悉市場,不建立關系的運作方式,顯然不能滿足工程業務的發展需求。
南方略項目組老師做了一個形象的比喻:金牛工程業務現在是小平房,而未來我們要的是摩天大樓。那么他們之間的建設過程有什么區別呢?
現階段針對金牛工程業務一切提量的做法都是術;讓金牛工程營銷系統升級的做法才是道。金牛工程業務要的不是修修補補,而是需要從組織、決策、市場規劃、業務模式、管理體系、后臺支撐的系統規劃。金牛工程業務要的是專業化、規范化、系統化,去迎接百億目標和未來更加激烈的工程市場競爭。
★第一步:成立工程營銷事業部。成立單獨的工程事業部,獨立考核、獨立決策、獨立管理、獨立運作。以工程思維運作工程事業部,以工程思維管理工程事業部。
★第二步:工程業務方式界定。當下,金牛工程業務仍然要以依賴經銷商關系資源及隊伍銷售為主體,金牛做好服務、管理和支持;營銷人員充分介入到市場中去,收集市場信息、競品信息、項目信息和客戶資源信息,幫助經銷商提升、突破市場,積累市場資源;在金牛營銷人員整體水平成熟后,開始分銷、直銷并存的方式,獲取更大利潤空間。
★第三步:構建工程業務模式。
★第四步:深度協銷模式配套——五大體系、四大支持。
★第五步:工程業務營銷策略制定。五聚焦策略:在金牛核心市場,核心客戶及重點客戶身上重投資源、重投人員;培育差異化產品,形成強勢大品,形成強勢區域,形成優質大經銷商;以實現區域市場品牌第一、形象第一、銷量第一;最終成為出銷量、出利潤、出品牌,競爭對手難以攻破的壁壘型市場。
五聚焦里的最難操作是聚焦產品的選擇:南方略產品聚焦策略選型工具。

再此,筆者特別強調:聚焦策略一直被營銷管理者誤解為,集中資源、集中人力拿下一塊薄弱市場,聚焦策略就是資源戰術、人海戰術。這是錯誤的認知。聚焦策略僅用在市場層面是術,要上升到公司層面,通過持續聚焦過程打造企業綜合競爭力:
①具有核心競爭力的領域
②具有核心競爭力的產品
③具有核心競爭力的團隊
④具有核心競爭力的渠道
⑤具有核心競爭力的市場
★第六步:工程業務市場規劃。南方略根據金牛各省級市場工程業務發展情況,通過專業咨詢工具進行分析和界定。將億元級省區、五千萬級省區進行梳理,將市場劃分為:公司級核心市場、大區級核心市場、拓展市場及外部市場四大類:
①明確方向。各省級工程市場在公司層面的業務定位,工程事業部在不同的省級市場應該要什么,當地業務主管明白應該做什么。
②明確策略。不同定位類型的市場:營銷目標、發展策略、營銷策略、產品策略、資源策略、品牌策略。
③明確方法。不同定位類型的市場:客戶管理、后臺支持、價格定位、人員配置、維護要求、高層管理。
★第七步:工程業務渠道優化。經銷商做一次總體梳理、更換一部分劣質經銷商、資源傾向于核心經銷商、重點培育一部分經銷商、實現金牛客戶提檔升級。
①渠道分級管理。通過南方略渠道分級工具,將金牛工程業務渠道商進行分級,在資源投入上進行區分、在管理維護上進行區分、在、在目標任務上進行區分、在政策激勵上進行區分。
②渠道提檔升級。建立經銷商提檔升級標準,劣質經銷商淘汰更新,再次梳理渠道結構,實施“千萬級客戶扶持計劃—50個”、“兩千萬客戶扶持計劃—20個”;由營銷人根據扶持對象的短板及具體需求,南方略項目組老師做技術指導,個性化制定各扶持方案。
③經銷商指導提升。根據“南方略經銷商能力模型”,提升核心經銷商、重點經銷商的經營管理及業務拓展能力。公司的財務管理人才、經營管理人才、人力資源人才、技術人才都是參與進來,幫助經銷商提檔升級,并制定具體的提升動作指標,納入績效考核。
④強化渠道分銷。銷是工程經銷商重要的提量方式,鼓勵、要求經銷商去開發房開、市政、燃氣、暖通等不同領域的二級分銷商,豐富、健全經銷商在不同細分領域,完善資本型、關系型、施工型等不同類型二級網絡。經銷商二級網開發納入年度考核;營銷人協助經銷商開發二級,納入營銷人員工作范圍;指導經銷商讓利二級,服務二級。
★第八步:梳理工程渠道政策體系。管道行業常用的政策導向是:量多者返點高,量小者返點少。本質上是“抓大放小”的策略。該策略對于核心市場非常好,但對處于開拓期的外埠市場,經銷商很難有積極性。南方略建議調整策略:
①外埠市場低價、年返;
②核心市場高價、月返+年返;
③拓展市場相結合;
④重點項目政策:一單一價、一單一核、單單管控
★第九步:完善產品支撐。
①產品研發:建立MVP創新研發模式,跳出“生產一代、研發一代、儲備一代”的三級研發模式,創意更重要,速度更重要,成本更重要,上市時機更重要。
②產品組合:南方略通過調研分析,金牛工程業務的產品組合和價格組合上存在問題。工程產品齊全度比分銷要求更高,工程項目需求復雜,產品需求多樣化更加明顯;另外,還有工程和分銷產品區分問題,串貨問題、客戶呼聲高的新品、高端單品升級問題、狙擊產品缺失問題等等。南方略通過系統梳理,制定更加符合市場需求、更具市場競爭力的產品組合。
③優化升級:南方略通過大量的訪談和問卷調查,系統梳理16項產品升級完善需求,16項新品需求。從產品升級角度出發:涉及到產能升級、原料采購、生產管理、成本控制、研發、訂單、倉儲發貨等環節的各項問題,呈報金牛核心管理層;金牛召集各歸口部門,做出詳細研討和改進計劃。最終在產品品質及市場競爭力上得以體現。
★第十步:布局當下,著眼未來。
國家政策抓手、行業競爭抓手、市場趨勢抓手,三把抓手讓:塑料管道行業集中度越來越高,中小企業淘汰出局。這種大趨勢已經越來越明朗,工程市場(包括精裝市場)是未來行業的唯一主流市場。南方略項目組認為:當下其實是管道行業的高利潤期,行業集中度提高后,利潤會進一步下滑。五年后,管道行業企業只要兩個結局:一是快速持續壯大,成為數百億企業;二是加速衰落,快速消失。任何企業都沒有喘息的機會!
金牛要為工程業務做未來的支持,提前準備相應資源,應當納入金牛企業戰略發展規劃中去:
①金融競爭力:未來大甲大乙市場,金融需求將更加明顯。要拿下未來工程市場,金融競爭力的打造是金牛高層必須考慮的方向。
②供應鏈競爭力:獲取原材料價格優勢,降低成本;穩定工程業務簽約價,保持工程業務競爭力。
③成本競爭力:原料成本控制、生產成本控制、物流成本控制,從交期、成本上提升工程市場競爭力。
④新技術競爭力:通過差異化產品區隔競爭對手、跳出同質化競爭,實現更高盈利空間、展示更強技術實力。
南方略項目組,就上述四個方向進行建議,并提供一些參考方向。這四個方面是塑料管道企業布局未來的重中之重。祝愿武漢金牛管業在塑料管道行業實現當下的變革,獲得更多的市場競爭力;在塑料管道行業大變革的趨勢下,科學的選擇發展策略,趁勢而上,成為新塑料管道市場的王者!

